近日,康复医学科潘志鹏作为第一作者在国际知名期刊《Scientific Reports》(科学报告)上发表了题为《脐带源外泌体通过miR-340-5p介导的JAK/STAT3信号通路调控小胶质细胞极化缓解脊髓损伤》的重要研究成果。该研究深入探讨了人脐带间充质干细胞来源外泌体(hucMSCs-Exos)在脊髓损伤治疗中的分子机制,为临床康复治疗提供了新思路。
一、研究背景与意义
脊髓损伤(SCI)是一种严重的中枢神经系统疾病,常导致患者感觉与运动功能丧失,目前缺乏有效治疗方法。虽然人脐带间充质干细胞(hucMSCs)及其外泌体已被证明具有治疗潜力,但其具体作用机制尚不明确。本研究聚焦于外泌体中携带的miR-340-5p分子,首次系统阐明了其通过调控JAK/STAT3信号通路影响小胶质细胞极化状态,从而减轻神经炎症、促进功能恢复的作用机制。
二、核心发现
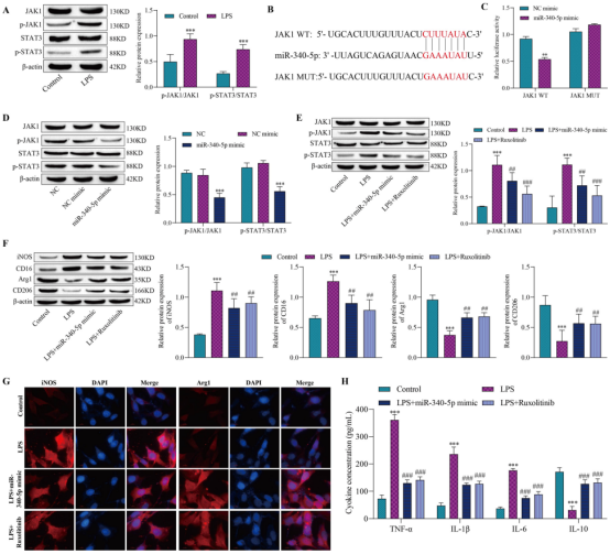
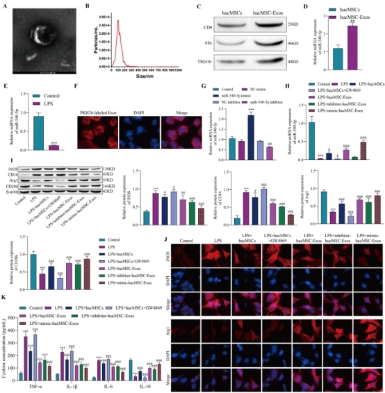
机制创新性:研究发现hucMSCs来源外泌体可通过递送miR-340-5p至脊髓损伤区域,特异性抑制小胶质细胞向促炎性M1表型极化,同时促进抗炎性M2表型转化。通过双荧光素酶报告基因实验验证,miR-340-5p可直接靶向结合JAK1基因的3'-UTR区域,抑制JAK/STAT3信号通路激活。

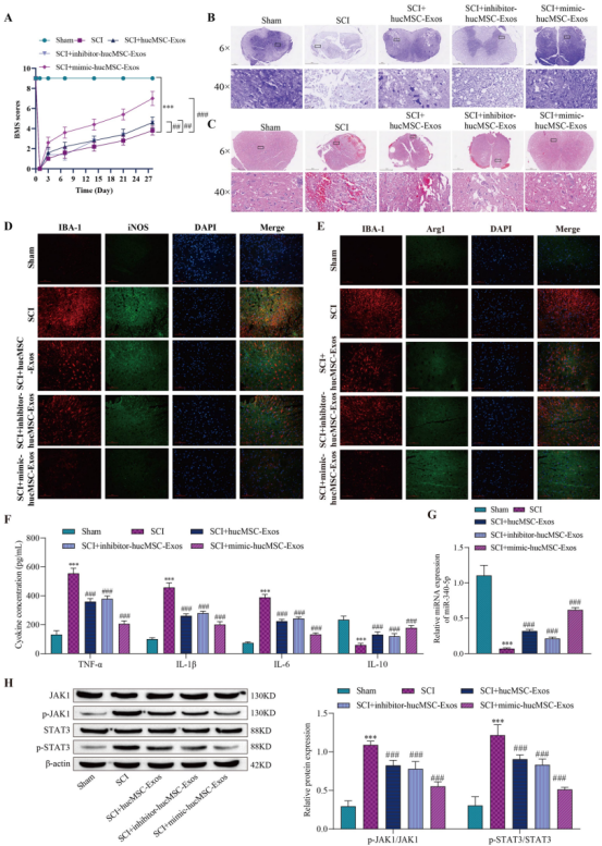
动物实验验证:在脊髓损伤小鼠模型中,尾静脉注射hucMSCs-Exos显著提升运动功能评分(BMS评分),减少脊髓组织出血和神经元死亡。通过免疫荧光染色发现,外泌体治疗组小鼠脊髓组织中M1标志物(iNOS)表达下降,M2标志物(Arg1)表达上升。

细胞层面证据:在LPS诱导的BV2小胶质细胞炎症模型中,过表达miR-340-5p显著降低炎症因子IL-6、TNF-α和IL-1β水平,并提升抗炎因子IL-10表达。外泌体可被BV2细胞有效摄取,且其作用可被外泌体分泌抑制剂GW4869逆转,证实hucMSCs主要通过外泌体递送miR-340-5p发挥调控作用。

期刊影响因子:Scientific Reports 作为Nature出版集团旗下的综合性科学期刊,最新影响因子为3.9,位列JCR多学科科学分类Q1区,具有较高的国际学术影响力。
文献信息:Pan Z, Zhang Y, Yan N, Tao R, Yu J, Zhang S, Tang K, Yang W, Ding W, Lv S. Umbilical cord-derived exosomes alleviate spinal cord injury by regulating microglial polarization through miR-340-5p-mediated modulation of the JAK/STAT3 signaling pathway. Sci Rep. 2025 Sep 1;15(1):32226. doi: 10.1038/s41598-025-16621-1. PMID: 40890196; PMCID: PMC12402204.